【聚海供应链】进口频危物种需要办理什么资料?
【聚海供应链】进口濒危物种需要办理什么资料?
在进口物种中,您知道濒危物种的进口需要哪些资料吗?接下来,我们就看看需要哪些注意事项吧。
根据《中华人民共和国濒危野生动植物进出口管理条例》:
第四条:“国家濒危物种进出口管理机构代表中国政府履行公约,依照本条例的规定对经国务院野生动植物主管部门批准出口的国家重点保护的野生动植物及其产品、批准进口或者出口的公约限制进出口的濒危野生动植物及其产品,核发允许进出口证明书。”
第二十一条:“进口或者出口濒危野生动植物及其产品的,应当向海关提交允许进出口证明书,接受海关监管,并自海关放行之日起30日内,将海关验讫的允许进出口证明书副本交国家濒危物种进出口管理机构备案。”
第二十六条:“非法进口、出口或者以其他方式走私濒危野生动植物及其产品的,由海关依照海关法的有关规定予以处罚;情节严重,构成犯罪的,依法追究刑事责任。”
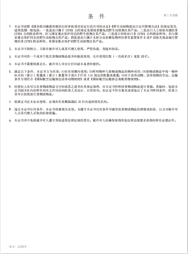
频危物种需要提供的资料:合同,箱单,发票,成分配比表,产地证,申报要素等,当然还有重要的《物种证明》。
以下是聚海供应链之前帮客户申请的《物种证明》案例:



更多关于进口频危物种资料事宜欢迎咨询聚海清关公司,我们11年专注一件事货物交给我们让你更省心。咨询热线:13215388861
客服电话:0769-88990501
标签:
© 1997-2026 新宝6平台注册
